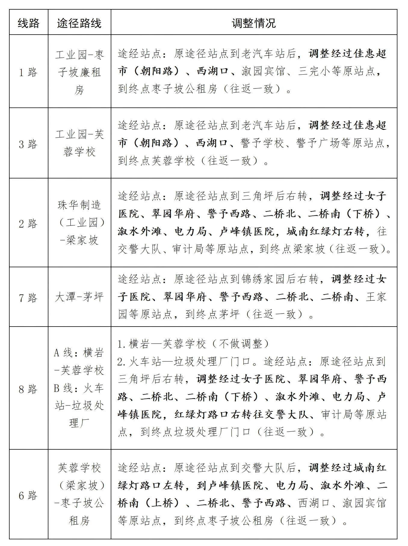
因城区三角坪道路实施全封闭改造、新汽车站至艾家冲道路实施半幅改造、溆浦大桥城南桥头至县纪委道路实施半幅改造,1、2、3、6、7、8路公交线路无法正常通行。为保障施工期间城市公交安全、有序、畅通,最大限度降低对市民出行的影响,决定自2025年10月8日至2025年12月20日对城市公交线路进行临时调整,具体调整情况如下:

特此通告
溆浦县交通运输局
溆浦县城市公交公司
溆浦县城市公共交通公司
2025年10月1日
来源:溆浦县融媒体中心
作者:溆浦县交通运输局、溆浦县城市公交公司、溆浦县城市公共交通公司
编辑:左欢
本站原创文章,转载请附上原文链接。
